欢迎访问“交直流一体化电源_河南中科蓝森智能电气有限公司(原河南新乡蓝森科技有限责任公司)”官方网站!

咨询电话:
15617153511

技术支持 您的位置:首页 > 技术支持

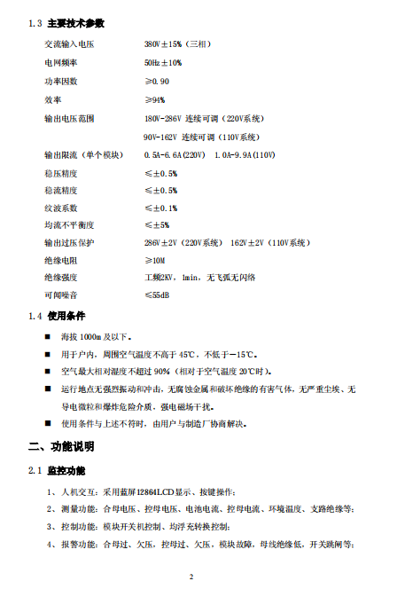
LSCK3通用型一体化小系统说明书

image

image

image

image

image

image

image

image

image

image

image

image

image

image

image

image

image

image

image

image

image

豫公网安备 41070202001168号